| Name | Size | Date |
|---|---|---|
| 📁 ../ | - | - |
| 📄 CHECKSUMS | 1889 bytes | 2021-11-21 22:45:39 |
| 📄 Macrame-0.13.meta | 901 bytes | 2017-02-03 01:19:15 |
| 📄 Macrame-0.13.readme | 477 bytes | 2017-02-02 05:36:23 |
| 📄 Macrame-0.13.tar.gz | 16088 bytes | 2017-02-03 01:21:53 |
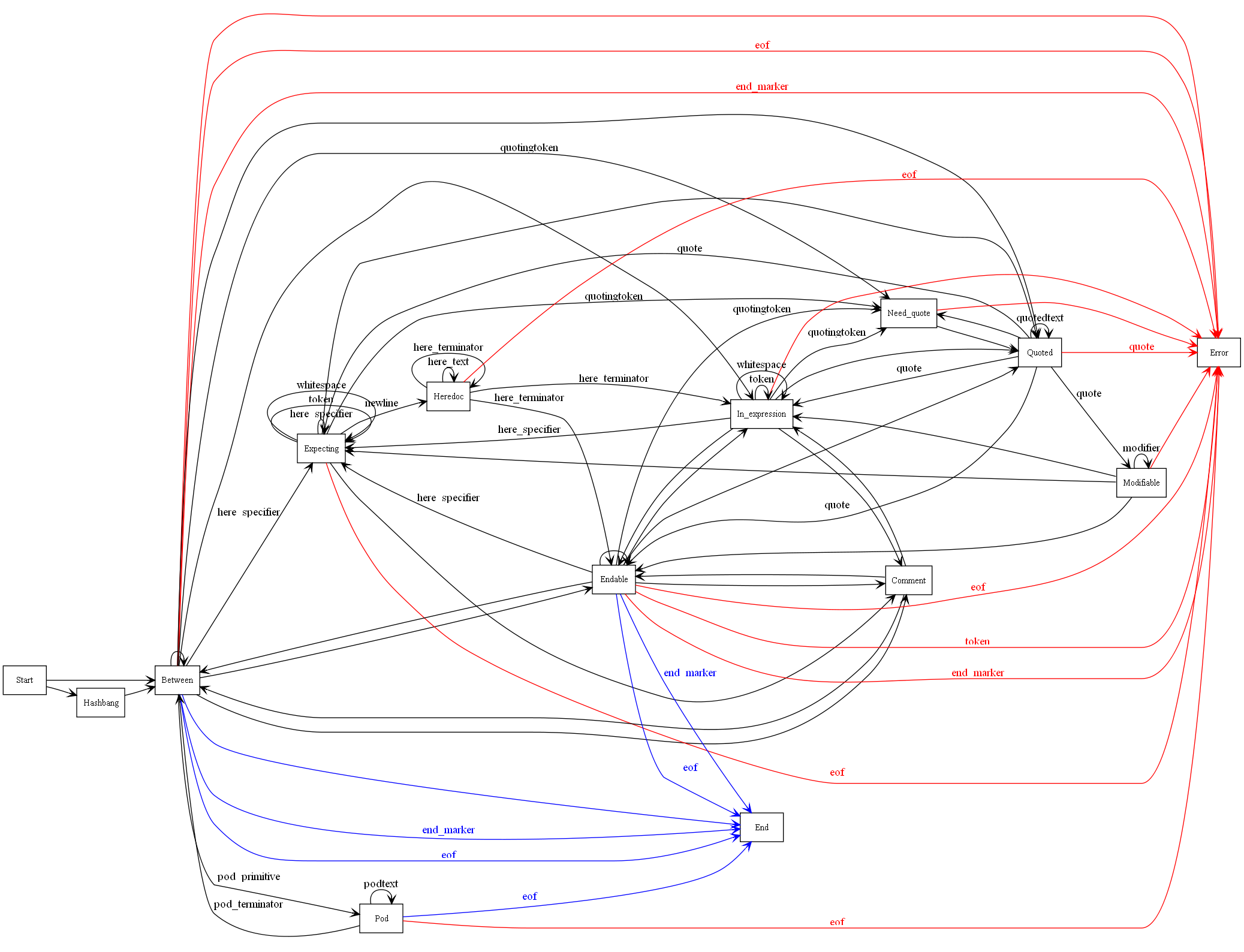
| 📄 PerlState.png | 463691 bytes | 2008-06-09 23:25:31 |
| 📄 PerlStateMachine.pl | 4453 bytes | 2008-06-09 23:25:41 |