Index of /mirrors/cpan/modules/by-module/POSIX/DAVIDNICO/ParsingPerl/

Name Size Date
📁 ../ - -
📄 CHECKSUMS 1889 bytes 2021-11-21 22:45:39
📄 Macrame-0.13.meta 901 bytes 2017-02-03 01:19:15
📄 Macrame-0.13.readme 477 bytes 2017-02-02 05:36:23
📄 Macrame-0.13.tar.gz 16088 bytes 2017-02-03 01:21:53
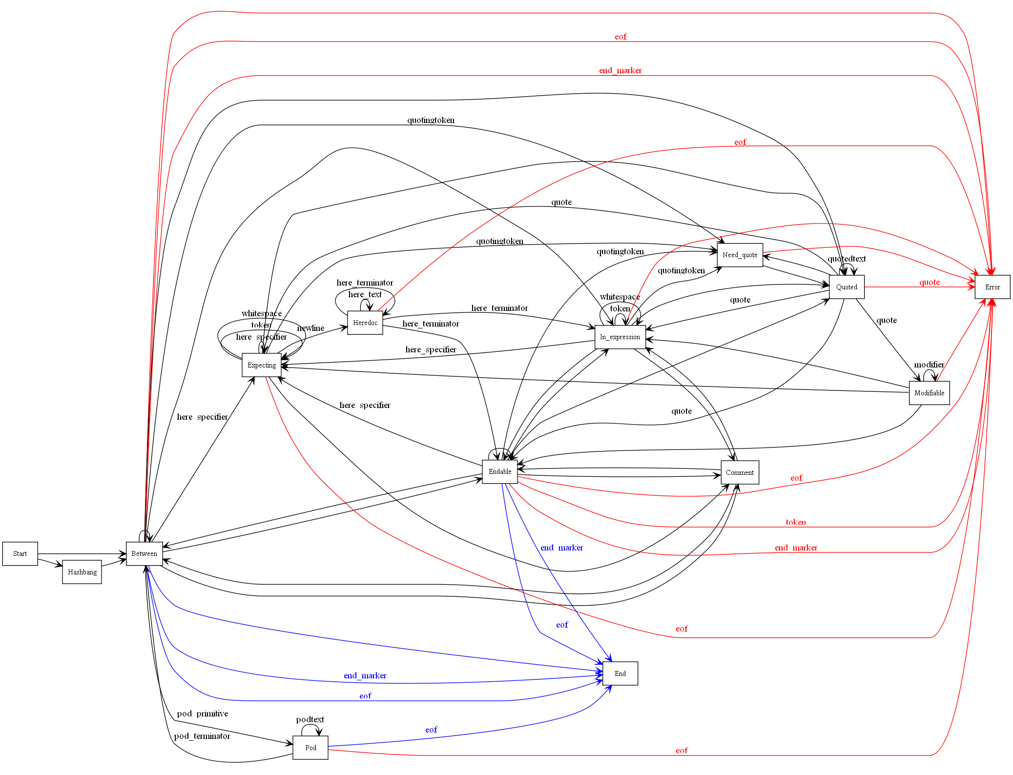
📄 PerlState.png 463691 bytes 2008-06-09 23:25:31
📄 PerlStateMachine.pl 4453 bytes 2008-06-09 23:25:41